Introduction to Congestive Cardiac Failure
Congestive cardiac failure, also known as congestive heart failure (CHF), is a complex clinical syndrome that impairs the pumping capacity of the heart. It can be caused by various heart conditions, leading to symptoms like shortness of breath, persistent coughing, swelling in the legs, ankles and feet, and rapid weight gain from fluid retention.
Symptoms of Congestive Cardiac Failure
Recognising the symptoms of congestive cardiac failure is crucial. The most common symptoms include fatigue, swelling in the legs, ankles, and feet (oedema), rapid or irregular heartbeat, reduced ability to exercise, and persistent cough or wheezing with white or pink blood-tinged phlegm.
Causes of Congestive Cardiac Failure
Several conditions can lead to congestive cardiac failure, including coronary artery disease, heart attack, cardiomyopathy, hypertension, and conditions that overwork the heart. But isn’t it quite overwhelming to think about these causes? Remember, anything damaging or overworking the heart muscle can lead to CHF.
Treatment of Congestive Cardiac Failure
Lifestyle Changes
Patients are often advised to make lifestyle changes as part of the treatment process. These changes can range from dietary modifications to adopting an exercise regimen.
Dietary Changes
Dietary changes involve limiting salt intake and incorporating heart-healthy foods into your diet. We all know how hard it is to resist a salty snack, right? But in this case, it’s essential for the heart’s health.
Exercise Regime
An appropriate exercise regime designed by a healthcare professional can also significantly contribute to managing CHF. It’s like hitting the gym, but it’s for your heart this time!
Medications for Congestive Cardiac Failure
Medications play a crucial role in managing CHF. This includes drugs such as diuretics, ACE inhibitors, beta-blockers, and digoxin.
Angiotensin-converting enzyme (ACE) Inhibitors

- Example: Lisinopril, Enalapril
- Mechanism of Action: ACE inhibitors work by blocking the conversion of angiotensin I to angiotensin II, leading to vasodilation, decreased fluid volume, and ultimately a decrease in the workload on the heart.
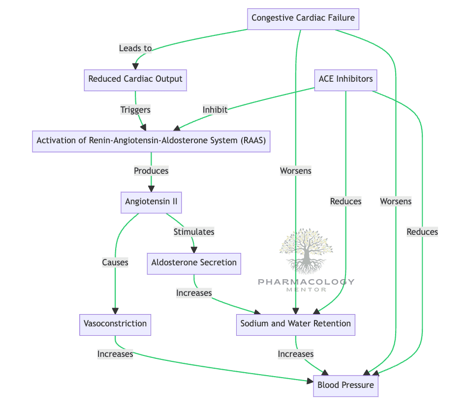
- Congestive Cardiac Failure leads to reduced cardiac output, which triggers the Renin-Angiotensin-Aldosterone System (RAAS) activation. This system produces Angiotensin II, which causes vasoconstriction, increases blood pressure, and stimulates the secretion of Aldosterone, which increases sodium and water retention, further increasing blood pressure. These effects worsen the symptoms of congestive cardiac failure. ACE inhibitors work by inhibiting the RAAS, reducing Angiotensin II production and reducing blood pressure, sodium and water retention.
- Uses: ACE inhibitors are used in all types of CHF, and they’ve been shown to improve symptoms and decrease mortality.
- Adverse Effects: Common side effects include cough, hypotension, kidney dysfunction, and hyperkalemia. A rare but serious side effect is angioedema.
- Contraindications: ACE inhibitors should not be used in pregnancy or in patients with bilateral renal artery stenosis.
- Drug Interactions: Co-administration with NSAIDs may reduce their effectiveness. Combining ACE inhibitors with potassium-sparing diuretics may increase the risk of hyperkalemia.
Beta Blockers
- Example: Carvedilol, Metoprolol
- Mechanism of Action: Beta-blockers reduce the heart rate, decrease blood pressure, and reduce myocardial contractility, thereby reducing the heart’s oxygen demand.
- Uses: Beta-blockers are used in all types of CHF, and they’ve been shown to reduce mortality.
- Adverse Effects: Common side effects include fatigue, bradycardia, hypotension, and depression. They may also exacerbate the symptoms of asthma or other respiratory diseases.
- Contraindications: Beta-blockers should be used with caution in patients with asthma, bradycardia, or heart block.
- Drug Interactions: They should not be combined with other drugs that slow the heart rate, such as calcium channel blockers.
Diuretics

- Example: Furosemide, Hydrochlorothiazide
- Mechanism of Action: Diuretics work by reducing the blood volume, thus decreasing the workload on the heart.
- Congestive cardiac failure leads to fluid overload, which increases blood volume and cardiac workload, worsening the symptoms of the condition. Diuretics increase urine production, reducing fluid overload and blood volume, thereby reducing the cardiac workload.
- Uses: Diuretics are used in CHF where fluid overload is present.
- Adverse Effects: Common side effects include dehydration, hypotension, and electrolyte imbalances such as hypokalemia.
- Contraindications: Certain diuretics are contraindicated in renal failure.
- Drug Interactions: They can interact with other drugs that affect electrolyte levels, such as ACE inhibitors or ARBs.
Angiotensin II Receptor Blockers (ARBs)

- Example: Losartan, Valsartan
- Mechanism of Action: ARBs work by blocking the action of angiotensin II, leading to vasodilation and a reduction in fluid volume.
- Congestive Cardiac Failure leads to the activation of the Renin-Angiotensin-Aldosterone System (RAAS), which produces Angiotensin II. Angiotensin II binds to its receptors, causing vasoconstriction, which increases blood pressure, and stimulating the secretion of Aldosterone, which increases sodium and water retention, further increasing blood pressure. These effects worsen the symptoms of Congestive Cardiac Failure. ARBs work by blocking the Angiotensin II receptors, reducing the effects of Angiotensin II, and thereby reducing blood pressure and sodium and water retention.
- Uses: ARBs are often used in patients who cannot tolerate ACE inhibitors.
- Adverse Effects: Common side effects include dizziness, hyperkalemia, and kidney dysfunction. A rare but serious side effect is angioedema.
- Contraindications: Like ACE inhibitors, ARBs are contraindicated in pregnancy and bilateral renal artery stenosis.
- Drug Interactions: Similar to ACE inhibitors, combining ARBs with NSAIDs may reduce their effectiveness.
Aldosterone Antagonists

- Example: Spironolactone, Eplerenone
- Mechanism of Action: These drugs block the action of aldosterone, a hormone that causes sodium retention and potassium loss. By blocking aldosterone, they promote sodium excretion and potassium retention.
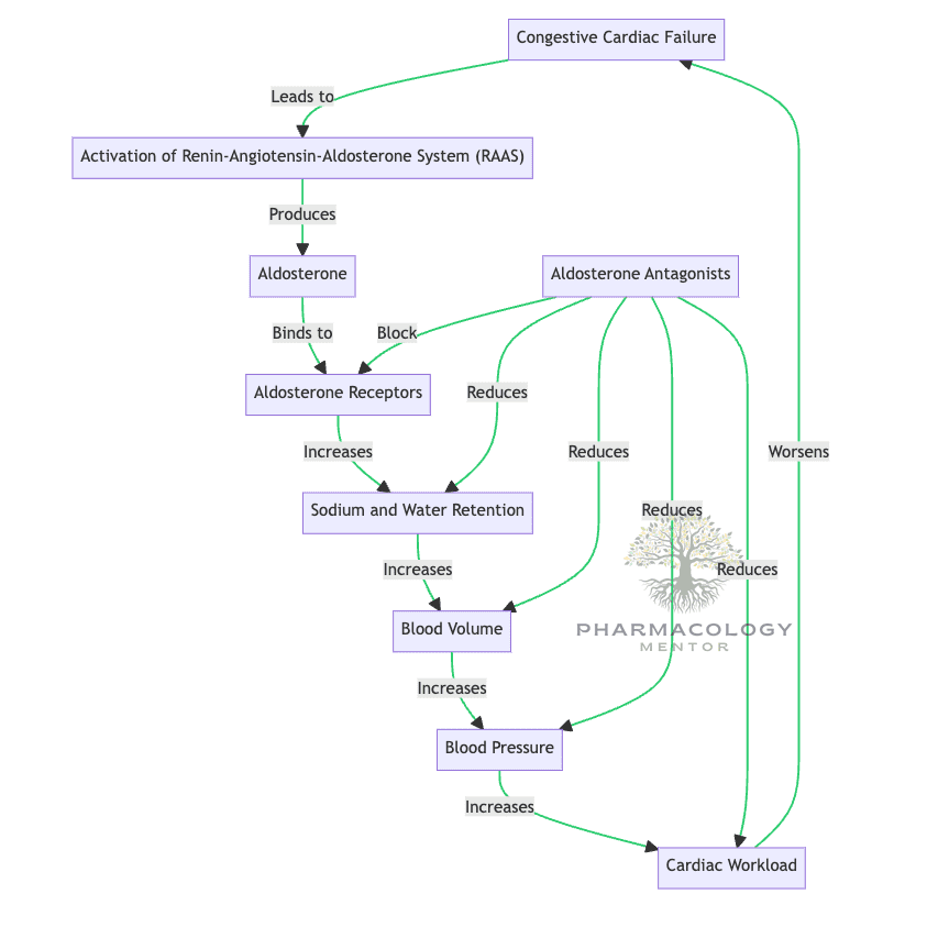
- Congestive cardiac failure leads to the activation of the Renin-Angiotensin-Aldosterone System (RAAS), which produces Aldosterone. Aldosterone binds to its receptors, increasing sodium and water retention, increasing blood volume and blood pressure, thereby increasing the cardiac workload and worsening the symptoms of Congestive Cardiac Failure. Aldosterone Antagonists work by blocking the Aldosterone receptors, reducing sodium and water retention, blood volume, blood pressure, and cardiac workload.
- Uses: They are used in moderate to severe CHF and can reduce mortality.
- Adverse Effects: Hyperkalemia is a significant risk, particularly when used in combination with ACE inhibitors or ARBs. Other side effects include gynecomastia and menstrual irregularities.
- Contraindications: They are contraindicated in patients with severe kidney disease or high potassium levels.
- Drug Interactions: Other drugs that increase potassium levels, such as ACE inhibitors, ARBs, or certain diuretics, can lead to dangerously high levels of potassium when used with aldosterone antagonists.
Angiotensin Receptor-Neprilysin Inhibitors (ARNIs)

- Example: Sacubitril/Valsartan (Entresto)
- Mechanism of Action: ARNIs block the effects of angiotensin II (like ARBs) and also inhibit neprilysin, an enzyme that breaks down beneficial vasodilatory peptides. This leads to vasodilation and a reduction in fluid volume.
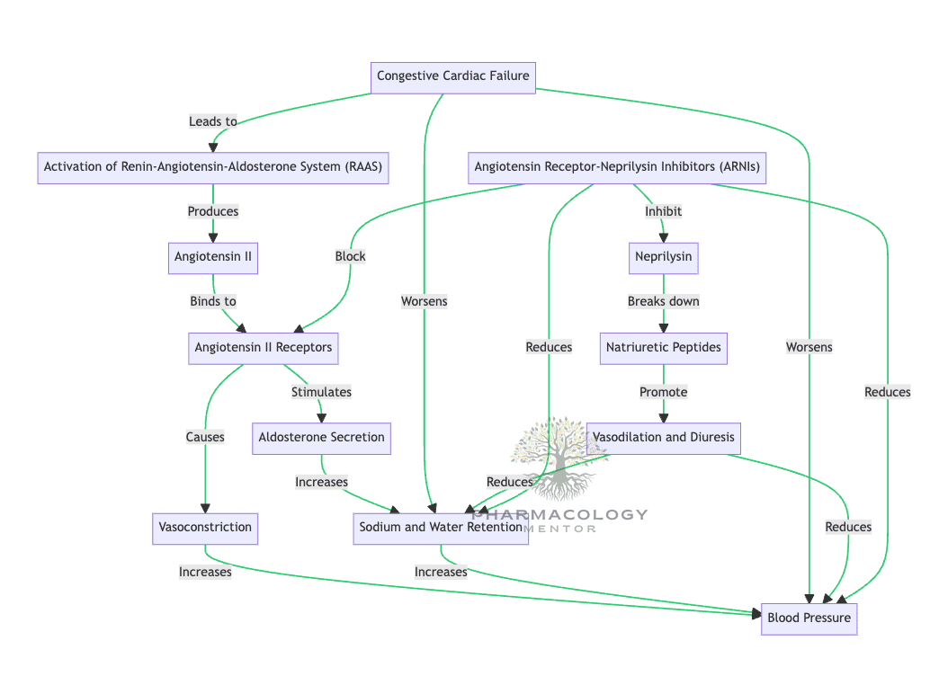
- Congestive cardiac failure leads to the activation of the Renin-Angiotensin-Aldosterone System (RAAS), which produces Angiotensin II. Angiotensin II binds to its receptors, causing vasoconstriction, which increases blood pressure, and stimulating the secretion of Aldosterone, which increases sodium and water retention, further increasing blood pressure. These effects worsen the symptoms of congestive cardiac failure. ARNIs block the Angiotensin II receptors and inhibit Neprilysin, an enzyme that breaks down natriuretic peptides. These peptides promote vasodilation and diuresis, reducing blood pressure and sodium and water retention.
- Uses: ARNIs are used in patients with chronic symptomatic heart failure with reduced ejection fraction (HFrEF). They have been shown to be more effective than ACE inhibitors at reducing hospitalization and death from heart failure.
- Adverse Effects: The most common side effects include hypotension, hyperkalemia, and angioedema.
- Contraindications: They are contraindicated in patients with a history of angioedema and in patients who are currently taking ACE inhibitors or aliskiren (a direct renin inhibitor).
- Drug Interactions: ARNIs should not be combined with ACE inhibitors due to the increased risk of angioedema.
Cardiac Glycosides

- Example: Digoxin
- Mechanism of Action: Digoxin increases the force of the heart’s contractions and slows the heart rate by acting on the sodium-potassium ATPase pump.
- Cardiac glycosides inhibit the Na+/K+ ATPase, which leads to an increase in intracellular Na+ concentration. This triggers the Na+/Ca2+ exchanger to operate in reverse mode, causing an increase in intracellular Ca2+ concentration. The increased Ca2+ concentration strengthens the contractility of the myocardium and stimulates the release of more Ca2+ from the sarcoplasmic reticulum (SR). Additionally, cardiac glycosides stimulate vagal tone, which results in a decreased heart rate.
- Uses: Digoxin can be used in CHF to control a fast heart rate and improve symptoms, but it does not decrease mortality.
- Adverse Effects: The therapeutic window for digoxin is narrow, and toxicity is common. Symptoms of toxicity include nausea, vomiting, confusion, visual disturbances, and arrhythmias.
- Contraindications: Digoxin is contraindicated in ventricular fibrillation.
- Drug Interactions: Many drugs can increase the risk of digoxin toxicity, including verapamil, amiodarone, and certain diuretics.
Hydralazine and Isosorbide Dinitrate

- Example: BiDil (a combination of hydralazine and isosorbide dinitrate)
- Mechanism of Action: Hydralazine is a direct arterial vasodilator, and isosorbide dinitrate is a venous vasodilator.
- Congestive cardiac failure leads to increased afterload, which increases the cardiac workload and worsens the symptoms of the condition. Hydralazine works by causing arterial vasodilation, which reduces afterload. Isosorbide dinitrate works by causing venous vasodilation, which reduces preload, another factor that can increase the cardiac workload. Both of these effects reduce the cardiac workload.
- Uses: This combination is used in patients with HFrEF who cannot tolerate ACE inhibitors or ARBs, or in addition to ACE inhibitors and beta-blockers in African American patients to decrease mortality.
- Adverse Effects: Common side effects include headaches, dizziness, and hypotension.
- Contraindications: This combination should not be used in patients with a hypersensitivity to nitrates or hydralazine. It is also contraindicated in patients taking phosphodiesterase inhibitors (used for erectile dysfunction) due to the risk of severe hypotension.
- Drug Interactions: The hypotensive effects may be increased by other antihypertensive medications. As mentioned, there is a severe interaction with phosphodiesterase inhibitors.
Ivabradine

- Example: Ivabradine
- Mechanism of Action: Ivabradine selectively inhibits the If channels in the heart, leading to a reduced heart rate without affecting blood pressure or myocardial contractility.
- Congestive cardiac failure leads to an increased heart rate, which increases the cardiac workload and worsens the symptoms of the condition. Ivabradine works by inhibiting the If current in the sinoatrial node, which is responsible for regulating heart rate. By reducing the heart rate, Ivabradine reduces the cardiac workload.
- Uses: Ivabradine is used in certain patients with HFrEF to decrease hospitalization.
- Adverse Effects: The most common side effects are Bradycardia and visual disturbances (phosphenes).
- Contraindications: It is contraindicated in patients with severe liver disease, pacemakers, and pregnant or breastfeeding patients. It should not be used in patients with heart rates less than 60 beats per minute.
- Drug Interactions: The heart rate-lowering effect can be increased by other medications that slow the heart rate, such as beta-blockers.
Sodium-glucose co-Transporter 2 (SGLT2) Inhibitors

- Example: Dapagliflozin, Empagliflozin
- Mechanism of Action: These drugs inhibit the SGLT2 protein, which is responsible for reabsorbing glucose in the kidneys. This leads to a reduction in blood glucose levels. Recent studies suggest that they also have beneficial effects on the heart and kidneys, independent of their glucose-lowering effects [1].
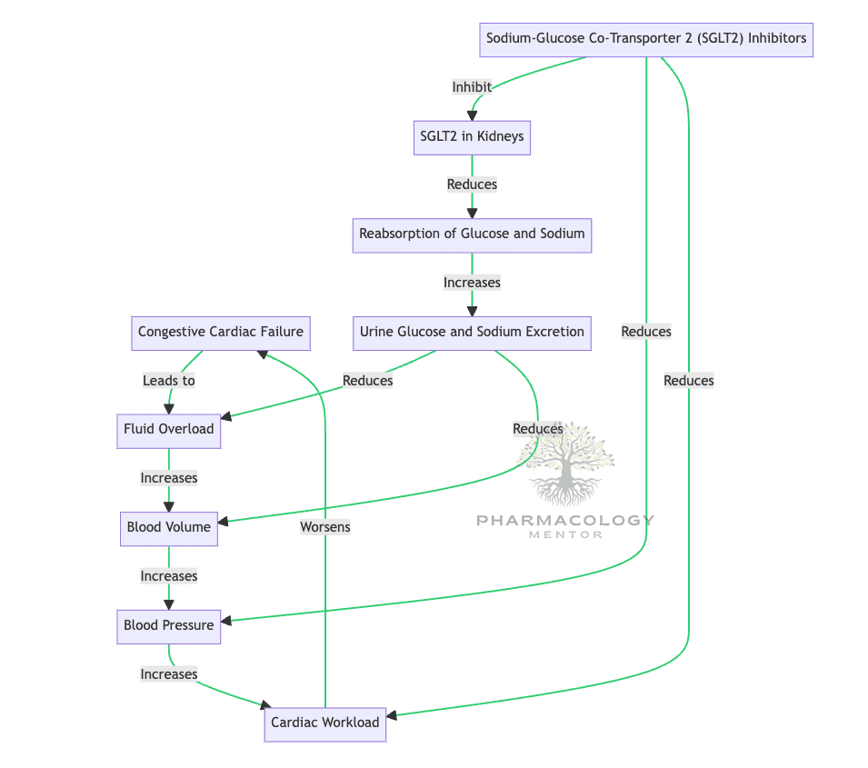
- Congestive Cardiac Failure leads to fluid overload, which increases blood volume and blood pressure, and thereby increases the cardiac workload, worsening the symptoms of the condition. SGLT2 Inhibitors work by inhibiting SGLT2 in the kidneys, reducing glucose and sodium reabsorption. This increases the excretion of glucose and sodium in the urine, reducing fluid overload, blood volume, blood pressure, and cardiac workload.
- Uses: These drugs are used in patients with type 2 diabetes and HFrEF. They have been shown to reduce hospitalization and death from heart failure.
- Adverse Effects: Common side effects include genital yeast infections, urinary tract infections, and dehydration. Rare but serious side effects include diabetic ketoacidosis and lower limb amputation.
- Contraindications: They should not be used in patients with severe kidney disease or those on dialysis.
- Drug Interactions: They can increase the risk of hypoglycemia when used with other glucose-lowering medications. Diuretics can increase the risk of dehydration.
Milrinone

- Example: Milrinone
- Mechanism of Action: Milrinone is a phosphodiesterase 3 inhibitor that increases the levels of cyclic adenosine monophosphate (cAMP) in cardiac muscle cells, leading to enhanced myocardial contractility and vasodilation.
- Uses: It is used in the short-term management of severe congestive heart failure, often in an acute setting.
- Adverse Effects: Common side effects include arrhythmias, hypotension, and headaches.
- Contraindications: It should not be used in patients with severe aortic or pulmonic valvular disease and those with severe allergic reactions to milrinone.
- Drug Interactions: The risk of arrhythmias may increase when used with other drugs that also increase cardiac contractility.
Dobutamine

- Example: Dobutamine
- Mechanism of Action: Dobutamine is a synthetic catecholamine that primarily stimulates beta-1 adrenergic receptors, leading to increased myocardial contractility and stroke volume.
- Uses: It is used in the treatment of acute heart failure and cardiogenic shock to improve hemodynamics.
- Adverse Effects: It may cause increased heart rate, elevated blood pressure, and ventricular arrhythmias.
- Contraindications: It should not be used in patients with idiopathic hypertrophic subaortic stenosis and those with hypersensitivity to dobutamine.
- Drug Interactions: The use of dobutamine with beta-blockers may diminish its therapeutic effect.
This is an overview of the most commonly used classes of medications for treating congestive heart failure. It’s important to note that the choice of medication and the management of CHF should be individualized based on the patient’s specific symptoms, the type and severity of heart failure, the presence of other medical conditions, and the potential for drug interactions. Always consult with a healthcare provider for personalized medical advice.
Importance of Medication Adherence
Following the medication regimen as prescribed by the healthcare provider is of utmost importance in managing CHF. Remembering all those pills and their schedules might be challenging, but it’s an integral part of the treatment. Think of it as a schedule to keep your heart happy and healthy!
Conclusion
Managing congestive cardiac failure is a complex process that involves lifestyle changes and medication regimens. But leading a healthy life with the right guidance and adherence is possible. Remember, every step taken towards a healthier heart is a step towards a healthier you!
Disclaimer: This article is for informational purposes only and should not be taken as medical advice. Always consult with a healthcare professional before making any decisions related to medication or treatment.
FAQs
1. What are the symptoms of congestive cardiac failure?
The most common symptoms include fatigue, swelling in the legs, ankles, and feet, rapid or irregular heartbeat, reduced ability to exercise, and persistent cough or wheezing with white or pink blood-tinged phlegm.
2. What lifestyle changes are necessary for managing congestive cardiac failure?
Lifestyle changes can include dietary modifications such as reducing salt intake, incorporating heart-healthy foods into your diet, and adopting an exercise regimen.
3. What are some common medications for congestive cardiac failure?
Common medications include diuretics, ACE inhibitors, beta-blockers, and Digoxin.
4. What is the importance of medication adherence in congestive cardiac failure?
Medication adherence is crucial in managing CHF as it helps control symptoms and slow the disease progression.
5. What are some possible side effects of medications for congestive cardiac failure?
Side effects can include dizziness, changes in appetite, changes in weight, and mood changes. Always consult your healthcare provider if you experience any side effects.
Prctice Quiz:
https://medquizzify.pharmacologymentor.com/student/quiz/GLL6XD/take
📚 AI Pharma Quiz Generator
🎉 Quiz Results
Medical Disclaimer
The medical information on this post is for general educational purposes only and is provided by Pharmacology Mentor. While we strive to keep content current and accurate, Pharmacology Mentor makes no representations or warranties, express or implied, regarding the completeness, accuracy, reliability, suitability, or availability of the post, the website, or any information, products, services, or related graphics for any purpose. This content is not a substitute for professional medical advice, diagnosis, or treatment; always seek the advice of your physician or other qualified health provider with any questions you may have regarding a medical condition and never disregard or delay seeking professional advice because of something you have read here. Reliance on any information provided is solely at your own risk.



